浙江省房屋建筑和市政基础设施工程质量安全监督工作规范(试行)
1.总则
2.监督组织管理篇
2.1监督的定义
2.2监督机构及监督人员
2.3监督的范围
2.4监督机构及监督人员条件要求
2.5监督的依据和内容
2.6监督程序
2.7监督行政处置
2.8特定情况的说明
2.9监督人员的权力和责任
3.质量监督篇
3.1质量行为监督
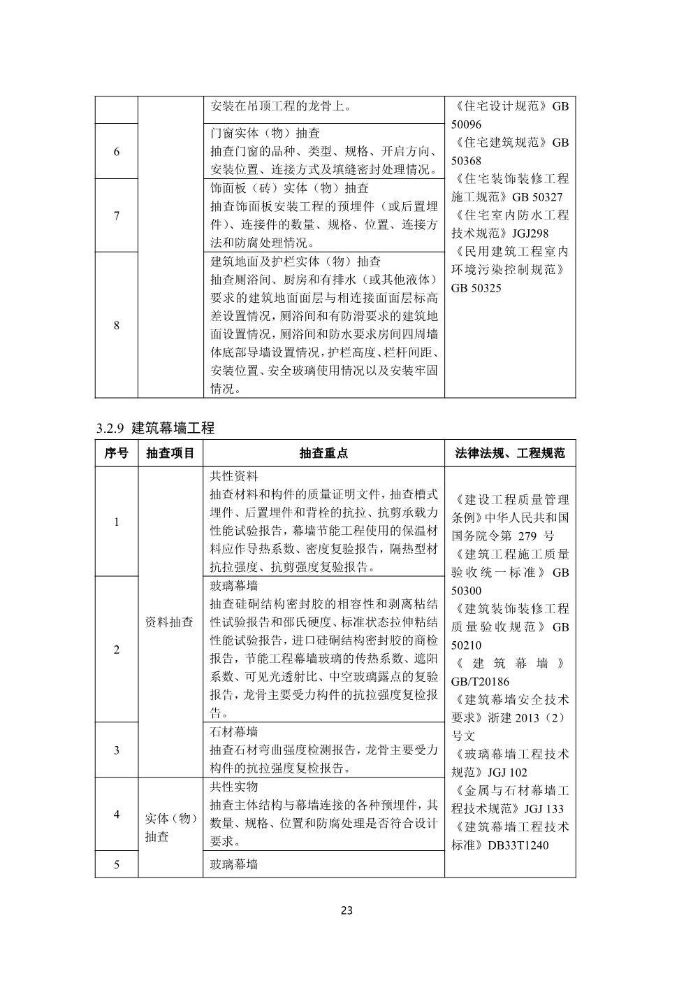
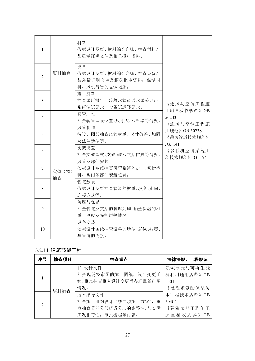
3.2房屋建筑工程实体质量监督
3.3市政基础设施工程实体质量监督
3.4城市轨道交通工程实体质量监督
3.5质量监督抽测
3.6质量验收监督
4.安全监督篇
4.1安全行为监督
4.2深基坑工程
4.3支撑脚手架
4.4作业脚手架
4.5起重机械和吊装
4.6施工机具类
4.7盾构法
4.8高架桥工程
4.9顶管工程
4.10其它
4.11安全监督抽测
5.监督文书篇
5.1监督告知书
5.2工程监督工作计划
5.3施工过程质量监督记录
5.4施工过程安全监督记录
5.5地基基础验收监督记录
5.6主体结构验收监督记录
5.7建筑节能专项验收监督记录
5.8竣工验收监督记录
5.9责令改正通知书
5.10责令停工通知书
5.11建筑工程复工通知书
5.12竣工验收质量整改意见书
5.13竣工验收责令改正告知书
5.14中止施工安全监督告知书
5.15恢复施工安全监督告知书
5.16终止施工安全监督告知书
5.17建筑工程质量监督报告
5.18其他参考样例
浙江省建设厅关于印发《浙江省房屋建筑和市政基础设施工程质量安全监督工作规范(试行)》的通知
各市、县(市、区)建委(建设局):
为加强房屋建筑和市政基础设施工程质量安全的监督,规范工程质量安全监督行为,推进监督工作标准化,厘清监督权力与责任,实现权责统一,我厅制定了《浙江省房屋建筑和市政基础设施工程质量安全监督工作规范》,现印发给你们,请认真贯彻执行。
附件:浙江省房屋建筑和市政基础设施工程质量安全监督工作规范(试行).pdf
浙江省住房和城乡建设厅
2023年2月28日
部分摘录
-16.png)
-17.png)
-18.png)
-19.png)
-20.png)
-21.png)
-22.png)
-23.png)
-24.png)
-25.png)
-26.png)
-27.png)
-28.png)
-29.png)
-30.png)
-31.png)
-32.png)
-33.png)
-34.png)
-35.png)
资料下载
链接:https://pan.baidu.com/s/1Bn_V6HSy8kgygSeGERVC5A?pwd=tm8f
提取码:tm8f
–来自百度网盘超级会员V8的分享