大型住宅项目临时用水施工方案(word格式,可编辑)
一、编制依据
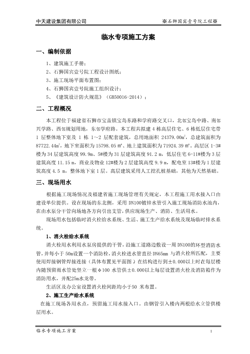
二、工程概况
三、现场用水
1、消火栓给水系统
2、施工生产给水系统
3、排水系统
4、生活用水系统
四、计算书
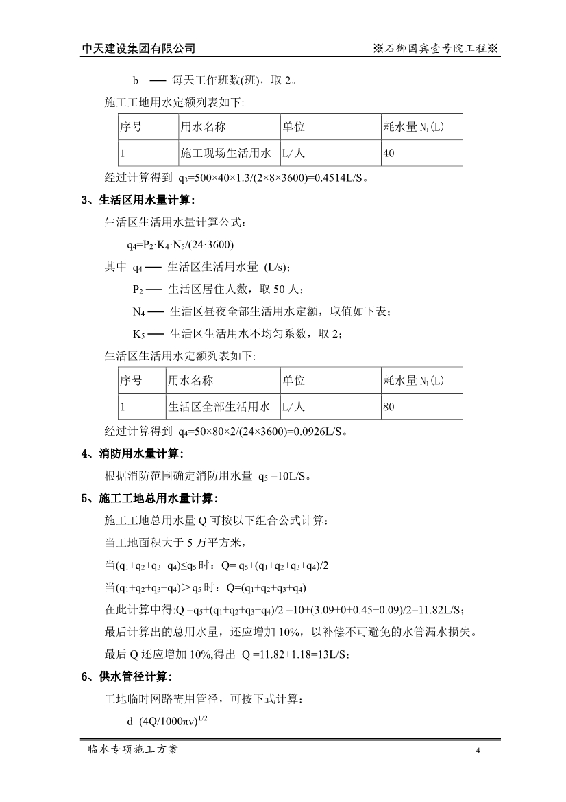
1、工程用水量计算
2、工地生活用水量计算
3、生活区用水量计算
4、消防用水量计算
5、施工工地总用水量计算
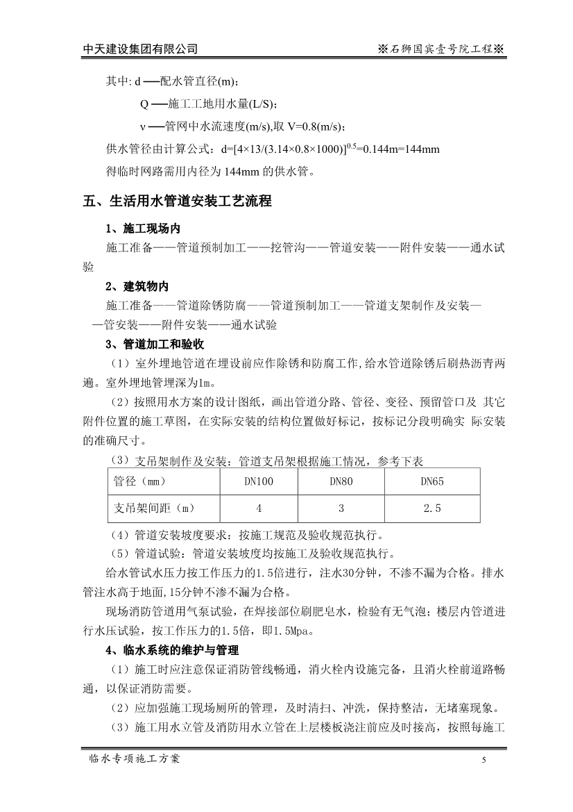
6、供水管径计算
五、生活用水管道安装工艺流程
1、施工现场内
2、建筑物内
3、管道加工和验收
4、临水系统的维护与管理
六、现场施工用水管理
1、建立健全用水管理
2、节水控制措施
3、生活用水控制
4、雨水的排水控制
5、生活水污染控制
七、施工现场消防
1、建立健全消防管理小组
2、消防干部职责
3、消防安全措施
4、施工现场消防规章制度
八、临水平面布置图
部分摘录
-3.jpg)
-4.jpg)
-5.jpg)
-6.jpg)
-7.jpg)
-8.jpg)
-9.jpg)
-10.jpg)
-11.jpg)
资料下载
链接:https://pan.baidu.com/s/1GJt7XPeFLNPWLNkh6qzXzw?pwd=b43u
提取码:b43u
复制这段内容后打开百度网盘手机App,操作更方便哦