超详细的超高层幕墙工程施工方案与技术措施(Word格式,可编辑)
1.1.施工整体部署
1.1.1.整体目标
1.1.2.部署原则
1.1.3.整体思路
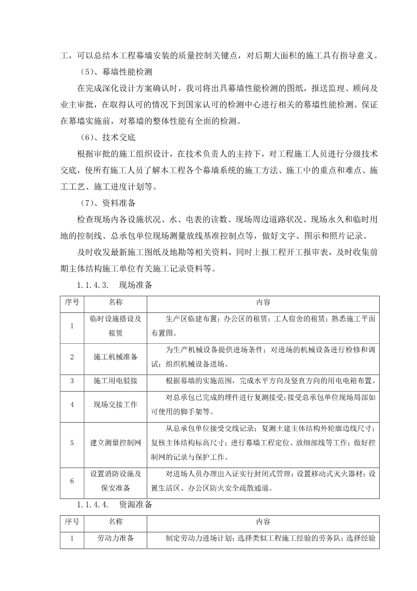
1.1.4.施工准备
1.1.5.整体施工顺序
1.1.6.施工段划分
1.1.7.施工任务划分
1.1.8.总体施工思路
1.1.9.施工方法
1.1.10.总体施工流程
1.1.11.施工设备部署
1.1.12.施工操作平台
1.2.项目组织机构及设置说明
1.2.1.项目组织架构图
1.2.2.组织机构岗位职责说明
1.3.超高层幕墙测量放线技术方案
1.3.1.测量放线方案
1.3.2.现场外控点、线布置
1.3.3.基准复核及放线
1.4.预埋件安装施工技术方案
1.4.1.平板预埋件施工方案
1.4.2.槽式预埋件埋设方案
1.4.3.后置埋件施工方案
1.5.转接件施工技术方案
1.5.1.概述
1.5.2.安装工艺
1.5.3.基本操作说明
1.5.4.转接件安装流程
1.5.5.转接件安装检测
1.6.单元式幕墙施工技术方案
1.6.1.概述
1.6.2.单元幕墙施工流程图
1.6.3.单元幕墙安装
1.6.4.主体结构柱处、施工电梯收口处单元幕墙安装
1.7.塔冠幕墙施工技术方案
1.7.1.概述
1.7.2.具体的施工方法
1.8.折线位置单元幕墙施工技术方案
1.8.1.概述
1.8.2.折线位置处单元幕墙板块安装顺序
1.8.3.具体的施工方案
1.9.空中大堂钢结构及单元幕墙施工技术方案
1.9.1.概述
1.9.2.具体的施工方案
1.10.塔楼底部雨棚施工技术方案
1.10.1.概述
1.10.2.施工工艺流程
1.10.3.具体的施工方法
1.11.大堂幕墙体系门斗施工技术方案
1.11.1.概述
1.11.2.钢框架安装
1.11.3.周边玻璃安装
1.11.4.旋转门安装
1.11.5.安装完成
1.12.其他施工专项技术方案
1.12.1.幕墙试验技术方案
1.12.2.焊接工艺施工技术方案
1.12.3.防雷接地施工技术方案
1.12.4.与其它专业的施工配合管理方案
1.13.BIM技术专项技术方案
1.13.1.幕墙工程BIM系统概述
1.13.2.幕墙工程BIM系统应用功能
1.13.3.BIM在本工程中的应用
1.14.移动小吊车施工方案
1.14.1.移动小吊车的基本要求
1.14.2.移动小吊车构造
1.14.3.移动小吊车验收及使用过程中的注意事项
1.14.4.移动小吊车验算
1.14.1.单元板块的水平运输
1.14.2.单元板块的垂直运输
1.14.3.标准板块吊装方案
1.14.4.三角折线单元板块吊装方案
1.14.5.屋顶处单元板块安装
1.14.6.施工电梯或塔吊预留区收口
部分摘录
DOC格式,共130页
以下摘录部分内容
-1.jpg)
-2.jpg)
-3.jpg)
-4.jpg)
-5.jpg)
-6.jpg)
-7.jpg)
-8.jpg)
-9.jpg)
-10.jpg)
-11.jpg)
-12.jpg)
-13.jpg)
-14.jpg)
-15.jpg)
-16.jpg)
-17.jpg)
-18.jpg)
资料下载
链接:https://pan.baidu.com/s/1dMlFOk4MPIDetuS-fHhx_w?pwd=csep
提取码:csep
复制这段内容后打开百度网盘手机App,操作更方便哦