青岛港(安置楼) 项目质量策划方案目录
1 编制依据
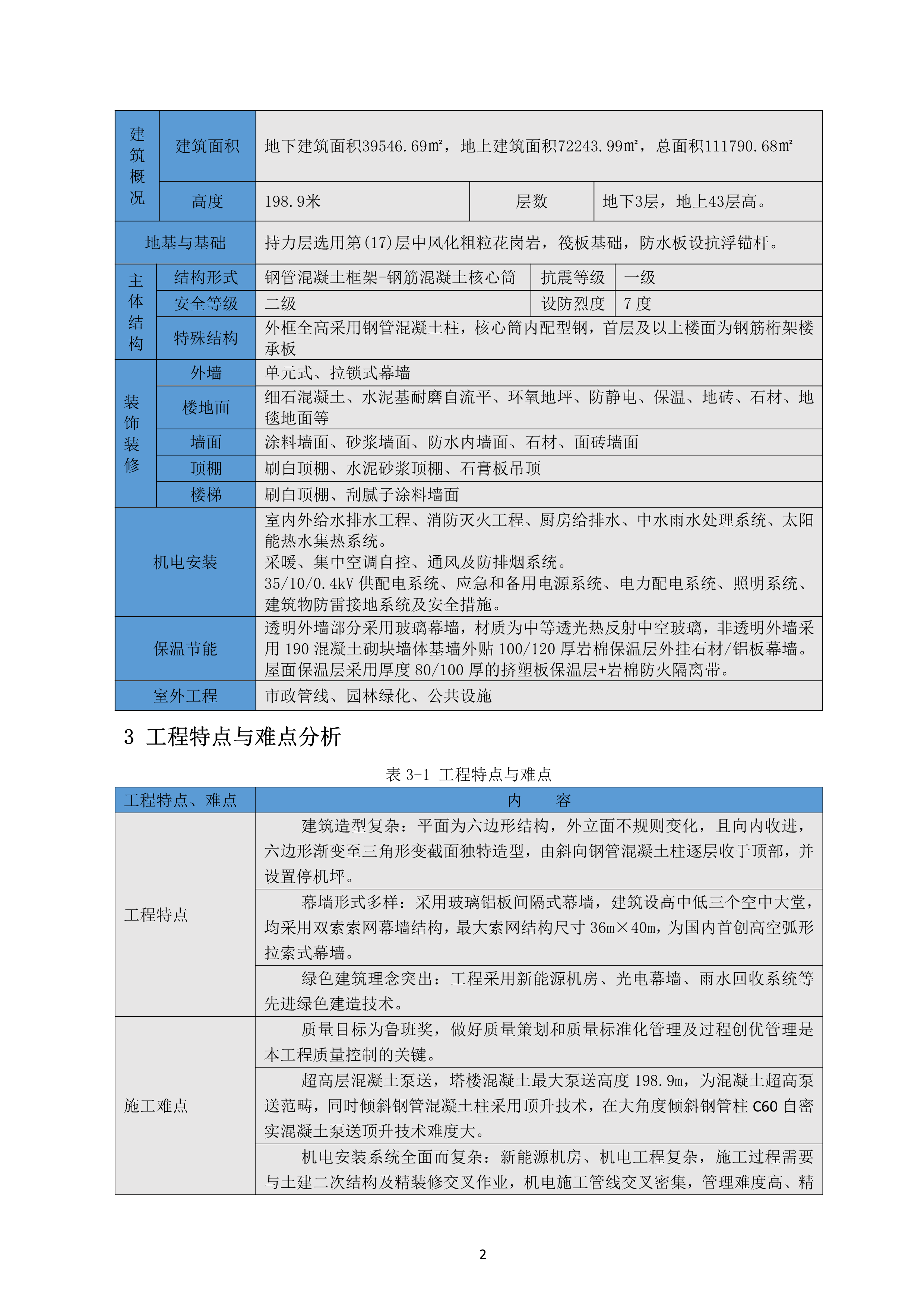
2 工程概况
2.1 工程建设概况一览表
2.2 设计概况
3 工程特点与难点分析
4 工程质量目标
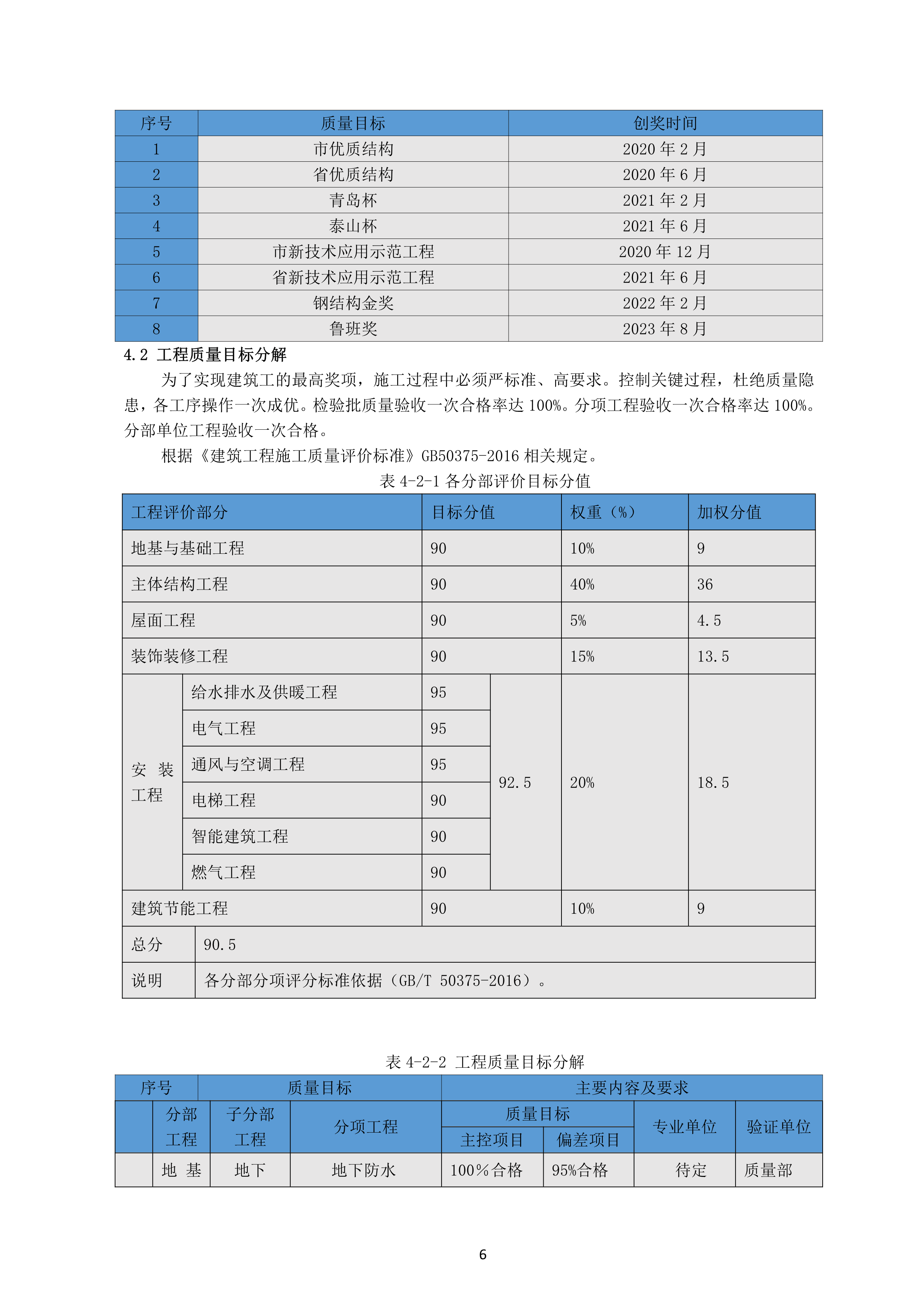
4.1 工程总体质量目标
4.2 工程质量目标分解
5 质量管理组织
5.1 质量管理机构
5.2 管理人员职责及分工
5.3 质量管理制度
5.3.1 质量管理人员岗位责任制考核制度
5.3.2 图纸会审及设计交底
5.3.3 施组、方案管理制度
5.3.4 三级交底管理制度
5.3.5 规范、图集管理制度
5.3.6 工程质量样板引路制度
5.3.7 计量设备监管制度
5.3.9 隐蔽验收和质量验收制度
5.3.10 分包质量管理制度
5.3.11 工程预验收、验收制度
5.3.12 工序交接检查制度
5.3.13 实测实量实施制度
5.3.14 优质优价管理制度
5.3.15 成品保护制度
5.3.16 质量例会巡检制度
5.3.17 材料设备进场验收制度
5.3.18 不合格品处理制度
5.3.19 内部质量审核(预验收)制度
5.3.20 关键和特殊过程监控管理制度
5.3.21 工程质量教育培训制度
5.3.22 QC 小组活动管理制度
5.3.23 工程质量底线管理制度
5.3.24 工程施工资料管理制度
6 质量管理实施策划
6.1 教育与培训计划
6.2 开工前技术准备
6.3 质量管理控制点的确定
6.4 技术质量资料管理
6.5 原材料质量控制
6.5.1 原材料质量管理
6.6 计量设备管理控制
6.6.1 计量设备配置计划
6.7 检测、试验管理
6.8 新技术应用
7 特殊过程、关键过程质量控制
7.1 测量放线
7.2 钢筋的连接工程
7.3 模板工程及支撑体系
7.4 混凝土浇筑工程
7.5 大体积混凝土工程
7.6 楼地面工程
7.7 防水工程
7.8 建筑幕墙工程
7.9 钢结构安装
8 工程质量监管
8.1 质量监管人员
8.2 检验批划分
9 质量样板计划
10 质量创优策划
10.1 质量创优管理
10.2 细部做法深化计划
10.3 细部做法
11 成品保护
11.1 重要分部分项工程及关键部位成品保护计划
11.2 一般保护措施
11.3 主要分项成品和设备保护措施
11.4 主要分项成品和设备保护措施亮点做法
11.5 交工前成品和设备保护措施
12 分包质量管理
12.1 健全质量管理体系
12.2 专项质量策划
12.3 质量例会和会议讲评
内容摘要
-项目质量策划方案-4.png)
-项目质量策划方案-5.png)
-项目质量策划方案-6.png)
-项目质量策划方案-7.png)
-项目质量策划方案-8.png)
-项目质量策划方案-9.png)
-项目质量策划方案-10.png)
-项目质量策划方案-11.png)
-项目质量策划方案-12.png)
-项目质量策划方案-13.png)
-项目质量策划方案-14.png)
-项目质量策划方案-15.png)
百度网盘下载
链接:https://pan.baidu.com/s/1EOT8IisXtsid-yiTJtaKQg?pwd=fzz6 提取码:fzz6 复制这段内容后打开百度网盘手机App,操作更方便哦