《上海市危险性较大分部分项工程施工方案编制及审查要点(2022版)》
自2018 年,住建部先后出台了《危险性较大的分部分项工程安全管理规定》(住房城乡建设部令第 37 号)和《关于实施<危险性较大的分部分项工程安全管理规定>有关问题的通知》(建办质〔2018〕31 号)等文件,各地陆续出台相应实施细则,下面分享新出的《上海市危险性较大的分部分项工程施工方案编制及审查要点(2022版)》,文末可下载。
01基坑工程
一般规定,编制技术要求,审查技术要点。
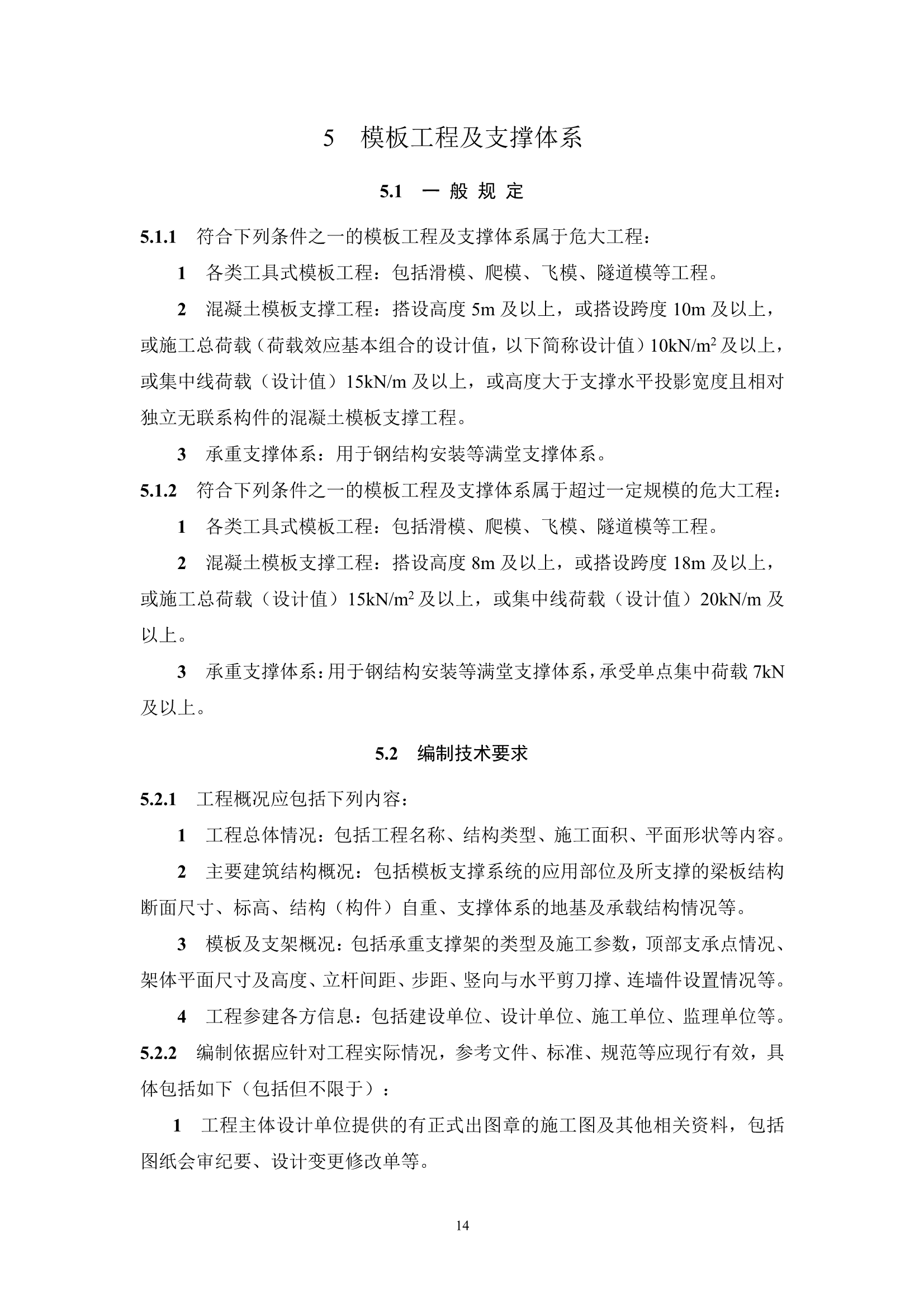
02模板工程及支撑体系
一般规定,编制技术要求,审查技术要点。
03起重吊装及起重机械安装拆卸工程
一般规定,起重吊装工程编制技术要求,起重机械安拆工程编制技术要求,起重吊装工程审查技术要点,起重机械安拆工程审查技术要点。
04脚手架工程
一般规定,编制技术要求,审查技术要点。
05拆除工程
一般规定,编制技术要求,审查技术要点。
06建筑幕墙安装工程
一般规定,编制技术要求,审查技术要点。
07钢结构、网架和索膜结构安装工程
一般规定,钢结构安装工程编制技术要求,网架安装工程编制技术要求,索膜结构工程编制技术要求,钢结构安装工程审查技术要点,网架安装工程审查技术要点,索膜结构安装工程审查技术要点。
08装配式建筑混凝土预制构件安装工程
一般规定,编制技术要求,审查技术要点。
09审查论证要求与程序
部分摘录
》-10.png)
》-11.png)
》-12.png)
》-13.png)
》-14.png)
》-15.png)
》-16.png)
》-17.png)
》-18.png)
》-19.png)
》-20.png)
》-21.png)
》-22.png)
》-23.png)
资料下载